来源:
发布时间:2021-11-09
点击次数:2202红色文旅政策回顾、预测与启示
文/刘欣欣
习近平总书记在党史学习教育动员大会上强调要在全党开展党史学习教育,奋力开启全面建设社会主义现代化国家新征程。2月24日,文旅部党组书记、部长胡和平主持召开专题会议,强调要“结合文化和旅游部特点,增强学习教育的针对性和实效性。”
作为文旅规划行业从业者,肩负着编制红色文旅规划、推动红色文旅产业发展的重任,很大程度上也是红色文化的传承者,务必要了解国家关于红色文旅的宏观政策。
一、国家层面红色文旅政策
从政策发布主体来看,国家层面红色文旅政策发布主体包括中共中央办公厅(下文简称“中办”)与国务院、国家发展和改革委、文化和旅游部、交通运输部和教育部等部门。
(一)中办、国务院发布的红色文旅规划与革命老区振兴政策
2004年、2011年、2016年,中办、国办先后发布了三期红色旅游发展规划纲要,具体内容详见表1
表1中办、国办发布的三期全国红色旅游发展规划纲要(按时间由近及远排序)

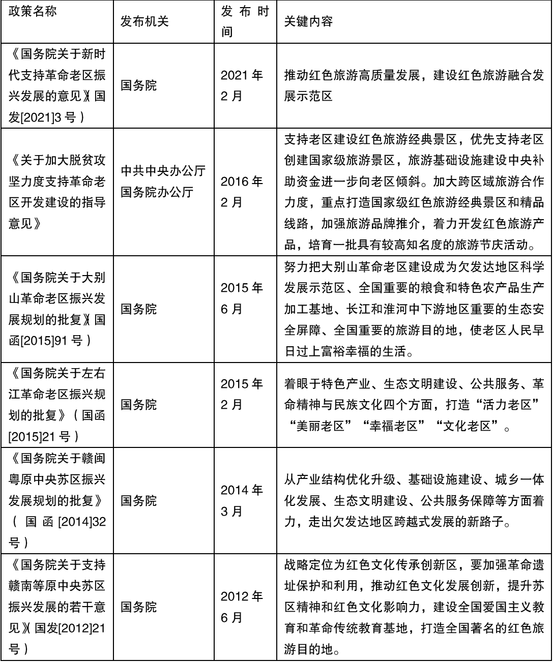
2012年以来,国务院发布了多项推动革命老区开发建设与振兴发展的政策,具体内容详见表2。
表2中办、国务院发布的革命老区振兴政策一览(按时间由近及远排序)

此外,国务院发布的一些文化旅游类政策中也涉及对红色旅游的支持与指导内容。
表3中办、国务院发布的文化旅游政策一览(按时间由近及远排序)

(二)国家发改委发布的红色旅游政策
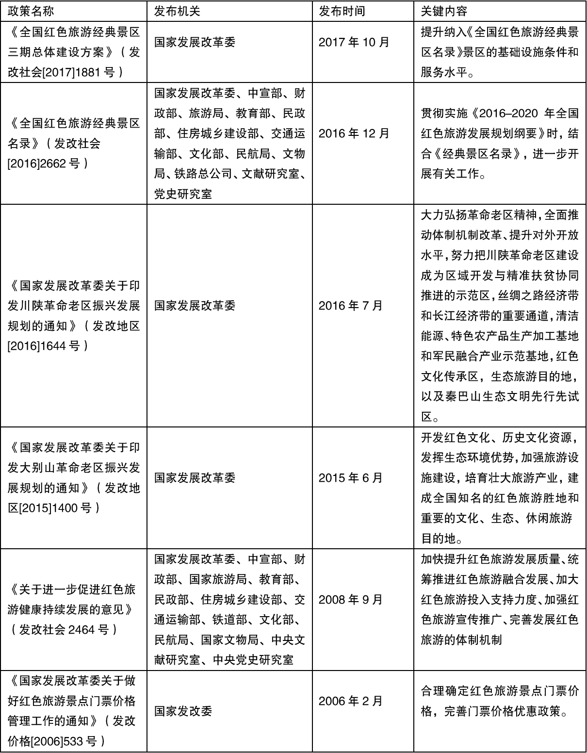
国家发改委2006-2017年间发布了关于建设红色旅游经典景区、振兴发展革命老区、促进红色旅游健康发展、管理红色旅游景区门票的系列政策,详见表4。
表4国家发改委发布的红色旅游政策一览(按时间由近及远排序)

(三)文旅部发布的红色文旅政策
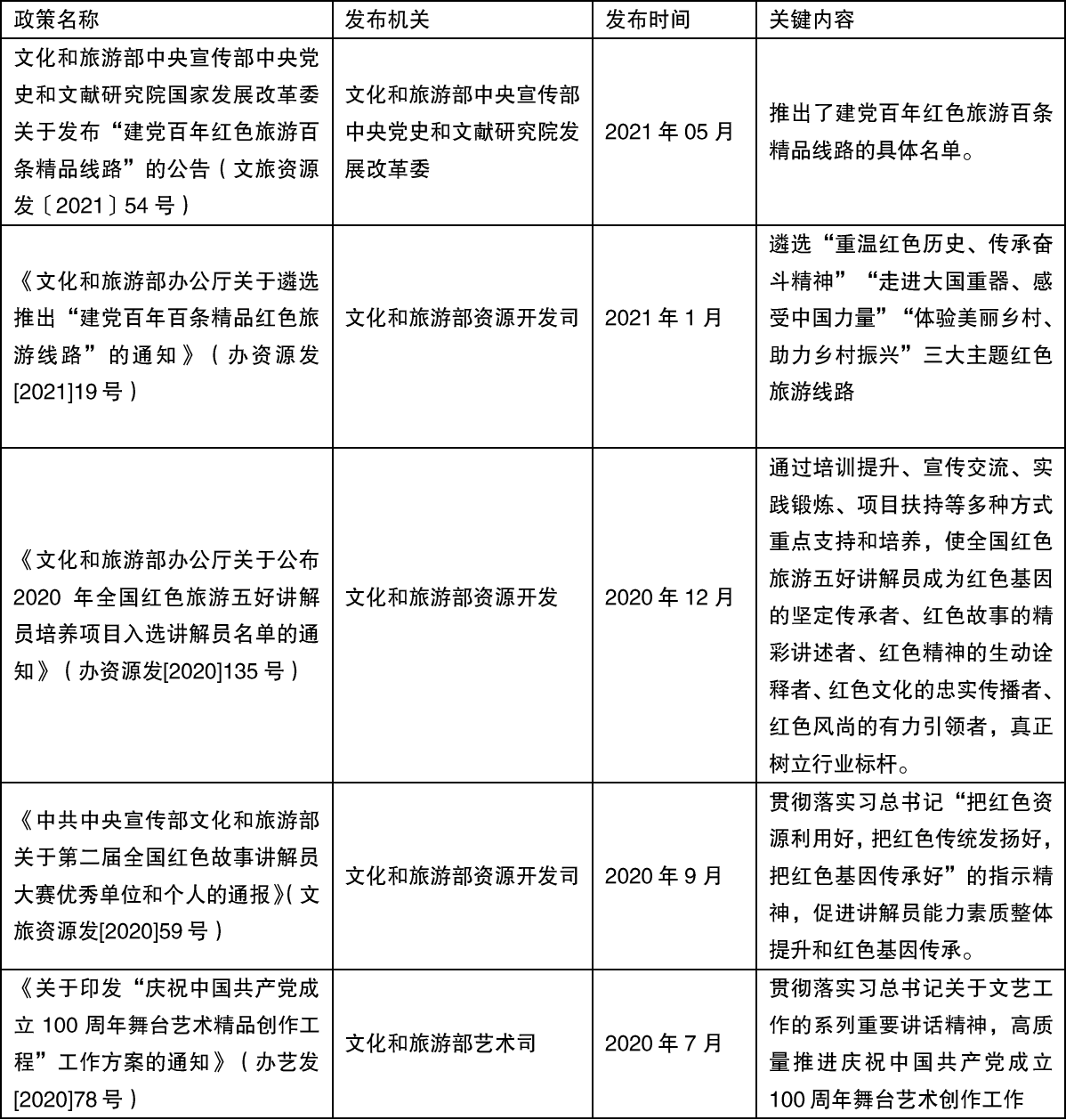
2020 年以来,文旅部发布的红色文旅政策多集中于红色旅游线路、红色旅游讲解以及红色旅游舞台艺术作品等内容,详见表 5。
表5文旅部发布的红色文旅政策一览(按时间由近及远排序)

值得注意的是,“建党百年百条精品红色旅游线路”中,不仅包含狭义上的红色历史内容,还包含我国在重大科技创新工程、重大基础设施建设工程、重大国土空间布局建设工程领域及在新时代脱贫攻坚、乡村振兴、生态文明建设等方面的成就,红色旅游的内涵得到了扩大。
(四)其它部门发布的红色旅游政策
此外,其它部门也在特定年份出台过红色旅游的相关政策,如:2005年中国红色旅游年,国家旅游局、财政部、公安部、教育部、铁道部、交通部、国家税务总局、中国民航总局8部门联合发布了《关于学生红色旅游团交通安全保障及有关费用优惠问题的意见》,明确了未成年人和大学生参加红色旅游的交通安全、车辆标识和交通、住宿费用优惠等问题;同年6月,为响应“红色旅游年”,铁道部发布《关于铁路促进发展红色旅游工作的意见》,推出学生乘火车参加红色旅游团车票优惠。
2017年8月,交通运输部印发了《全国红色旅游公路规划(2017-2020年)》,计划到“十三五”末,具备条件的红色旅游经典景区景点,基本实现三级以上公路便捷连接周边国省干线公路或城市,与周边路网共同形成便捷、安全、可靠的红色旅游公路网络。《规划》确定了126个红色旅游公路项目,涉及28个省(区、市),建设总里程约2442公里,总投资约231亿元。
2019年7月,国家发展改革委、住房城乡建设部、文化和旅游部、国家广播电视总局、国家新闻出版署、国家文物局6部门发布《文化旅游提升工程实施方案中央预算内投资管理办法》(发改社会[2019]124号),明确红色旅游基础设施建设项目,不受最高补助限额的限制。
二、关于红色旅游政策的三个预测
(一)革命老区振兴发展的相关政策有待持续关注
尽管目前我国已经实现了全面脱贫,但受制于多种因素,革命老区与其它地区的差距仍需漫长的时间与努力才能弥补,可以预测,革命老区的振兴发展在未来相当一段时期内仍将会是国家宏观经济、区域发展的重要命题,与之相关的各种土地、财税等政策必将持续倾斜、支撑老区发展。
(二)新时期期待更多红色文旅内容支持政策
随着革命老区红色基础设施建设与红色经典景区的逐步完善,红色文化的内涵会随时代发展而扩大,红色旅游的发展也将会越来越着重于红色文化内涵挖掘与扩大,新时期红色文艺作品创作、红色文创商品创新等领域的发展空间巨大,为推动红色文化传播,可能会促进关于红色旅游的专项政策、国家标准、行业标准等出台。
(三)2021年内或将印发全国红色旅游发展规划纲要四期
从中办、国办在2004年、2011年、2016年发布的三期全国红色旅游发展规划纲要,可以明显看出国家红色旅游发展的脉络:
一期(《2004-2010年全国红色旅游发展规划纲要》)通过12个“重点红色旅游区”和100个“红色旅游经典景区”明确了全国红色旅游的大格局;
二期(《2011-2015年全国红色旅游发展规划纲要》)强调红色文化挖掘、红色基础设施建设与红色经典景区完善;
三期(《2016-2020年全国红色旅游发展规划纲要》)强调发挥红色旅游教育功能和在脱贫攻坚中的作用。
可以大胆预测,紧跟时代脉络,全国红色旅游发展规划纲要四期(或新时期全国红色旅游发展规划的引领性文件)将会突显新时期红色旅游内涵,更强调与乡村振兴和文化自信等国家战略的结合。
三、红色旅游政策对红色旅游规划编制的三点启示
(一)将红色旅游放到带动革命老区振兴、区域综合发展的高度
一方面,要充分认识到红色旅游是革命老区等区域振兴发展的战略性产业,具有带动区域综合发展的任务和使命;另一方面,在旅游规划编制中,要注意利用国务院、国家发改委发布的革命老区振兴发展规划中的扶持政策,争取基础设施、文物保护、乡村振兴、产业转型等领域的专项资金支持。
(二)注意红色旅游与区域资源、生态等比较优势的结合
红色文化、旅游资源富集区域,往往也是基础设施薄弱、经济基础较差、公共服务不足、产业有待转型升级的区域,但大多数生态优势突出,农林资源独具特色,如赣南等原中央苏区的脐橙、油茶、毛竹等,部分区域历史文化资源丰富,要注意强化红色旅游与生态旅游、历史文化旅游融合发展,谱写“红+绿”、“红+古”、“红+绿+古”发展新篇章。
(三)挖掘扩大红色文化内涵,创新红色旅游产品,树立文化自信
国务院和国家发展改革委发布的红色文旅政策更多关注于革命老区振兴发展、红色基础设施建设、红色经典景区等硬件内容;文化和旅游部、教育部发布的相关红色政策更聚焦于红色旅游线路、红色故事讲解、红色艺术作品创作等软性内容。这就要求红色旅游规划编制时,要注意红色文化内涵扩大与红色旅游产品创新,发挥树立国家与民族文化自信的作用。